Instituto Nacional de Gestão Ambiental
Menu mobile
Início
Entidade
Perfil do Titular
Mensagem do Titular
Sobre a Entidade
Atribuições
Estrutura Orgânica
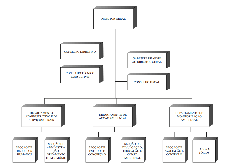
Organograma
Angola
Presidente
Vice-Presidente
Ministros de Estado
Ministros
Coordenadas geográficas
Símbolos nacionais
Províncias
Efemérides
Mapa
Clima
Flora
Fauna
Rios
Recursos minerais
Símbolos dos minerais
Mapas de localização
Turismo
Informações
Legislação
Contactos
PT
EN
FR
ES
Portais do Governo
Organograma